信息动态

您现在所在的位置:首页 > 信息动态

信息动态

国企改革四十周年(三) 混合所有制改革的前世今生

发布时间 :2018-03-16 点击浏览: 2844 次

国企改革四十周年(三)

——混合所有制改革的前世今生



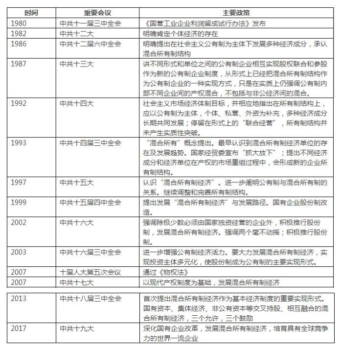
混合所有制经济的发展是伴随国有企业改革步伐的,是解放生产力的重要途径,有利于形成有为的政府与有效的市场形成。混合所有制经济是社会主义市场制度下国企改革发展的创新模式,国有企业改革深化的迫切局势也来自于其他所有制企业的快速发展,市场竞争日趋激烈,国有企业面临严峻挑战。依据党的代表大会相关决议和相应法律制度修正,我国混合所有制经济政策的演进大体上经历了如下过程:


混合所有制改革按照发展历程可分为:初步发展(1978-1992)、基本成型(1992-2002)、快速发展(2002-2012)、深化改革(2013-至今)四个阶段。


01初步发展阶段(1978-1992年)


1978年,中共十一届三中全会开始认识到非公有制经济的重要作用。

1981年,中共十一届六中全会正式认可个体经济。

1982年,中共第十二大充分肯定了非公有制经济的积极作用,认可外资和非公经济。

1984年在党的《关于经济体制改革的决定》中才开始承认了私营经济,缓慢的改革不利于非公有经济快速发展的。

1987年,中共第十三大对私营经济的地位作了积极的肯定。

这一阶段认可了私营经济是国民经济的“必要补充"。

改革措施

1978-1984年——放权让利。十一届三中全会是一次理论创新与突破。改革举措包括通过立法,下放权利,实行厂长负责制;改革利润分配方式,企业利润不再全部上缴国家;实施"拨改贷"与"利改税"。改革的主要任务是引导国营单位逐步适应商品化的经营环境,完成自身的企业化改造。

1979年,首钢等8家国企进行扩大企业自主权试验;1980年,《国营工业企业利润留成试行办法》发布。

"放权让利"试图在原公有制基础不变的条件下,强化市场调节机制。但事实上,在实施后期,"放权"使得地方和企业出现各自为政、市场分割、财政亏空,权责利产生大量冲突。

1984-1992年——承包经营。十二届三中全会拉开经济体制改革序幕。主要政策措施包括在国有企业中普遍建立承包经营责任制;出台《企业破产法》与《企业法》。随着外资的引进等,推动了混合所有制经济的初期发展。


02基本成型阶段(1992-2002年)


1992年,中共十四大肯定了个体经济、私营经济、外资经济为补充,同时指出不同所有制之间的"联合经营"。

1993年,中共十四届三中全会指出产权的流动和重组的新财产所有结构,更加深化“联合经营”。

1997年,中共十五大真正承认了作为非公有经济的重要形式的“私营经济”,指出股份制是现代企业的一种资本组织形式。

1999年,中共十五届四中全会指出优质国有企业股份制改造,要通过规范上市、中外合资和企业相互参股等。

这一阶段,国家从就业、GDP贡献、税收等方面承认了非公有经济的作用,但并未从社会主义经济的性质上承认非公有经济。虽然,私营经济的地位并未得到质的提升,但国家给予的发展环境已经相当宽松,尤其是中共十五大提出了对国有经济战略布局进行调整的思路,使得非公有制经济进入到一个新的发展阶段。

改革措施

1992年邓小平同志南巡讲话明确了社会主义市场经济体制改革方向,主要改革举措包括国有企业建立现代企业制度;《公司法》出台,"公司制"将取代"企业制";提出并实施抓大放小战略。1991年,山东探索国企产权实验,通过股份制等形式将国营或集体企业出售给个人;1996年,国家经贸委宣布"抓大放小"。建立现代企业制度和国有经济结构调整成为主旋律。所有权、经营权得以实现两权分离,但改革与预期目标之间存在巨大落差,难分难离的局面依然严峻,例如企业包盈不包亏、经营行为短期化、利益分配关系扭曲等。


03快速发展阶段(2002-2012年)


2002年,中共第十六大指出积极推行股份制,发展混合所有制经济。党的十六大提出“两个坚定不移”,强调了非公有经济与公有经济在法律上、政治上、社会上拥有相同的地位。

2003年,中共十六届三中全会指出要进一步增强公有制经济的活力,大力发展各种资本等参股的混合所有制经济,实现投资主体多元化。中共十六大之后,相继出台了保障非公有经济发展的各种法规和政策,例如2005年推出《关于鼓励支持和引导个体私营等非公有制经济发展的若干意见》(简称为非公有经济的“旧36条”)。

2007年,中共十七大再次强调非公有经济与公有经济具有相同的国民待遇,指出它们之间要真正实现法律上的平等和竞争上的平等,并于2010年推出《国务院关于鼓励和引导民间投资健康发展的若干意见》(简称“新36条”)。

这一阶段,关于混合所有制经济改革的理论与实践已经具备了相当的成果,创新出了一套全新的非公有经济理论,实现了理论的飞跃。对于我国非公有经济的发展有着前所未有的推动力,我国混合所有制经济在这一阶段得到充分发展。

改革措施

2002年-2008年建立国有出资人制度。改革国有银行和垄断行业,《企业破产法》修改完成并颁布实施。

2003年国有资产监督管理委员会(简称“国资委”)成立,解决了以往多重管理、效率低下、组织庞杂、冲突不断等问题。

2006年,国资委开始加大中央企业兼并重組力度;2012年国资委出台规定,民间投资主体可通过出资入股等形式参与国企改制重组。


04深化改革阶段(2013-至今)


2013年11月,中共十八届三中全会《决定》明确提出积极发展混合所有制经济战略。

十八届三中全会提出,要积极发展我国社会主义经济体制改革,使得经济趋向市场化,所有制结构多元化。混合所有制经济是基本经济制度的重要实现形式。

2015年8月,中共中央、国务院印发了《关于深化国有企业改革的指导意见》,这是新时期指导和推进中国国企改革的纲领性文件,从改革的总体要求到分类推进国有企业改革、完善现代企业制度和国有资产管理体制、发展混合所有制经济、强化监督防止国有资产流失、加强和改进党对国有企业的领导、为国有企业改革创造良好环境条件等方面,全面提出了新时期国有企业改革的目标任务和重大举措。

2016年中央经济工作会议提出“混合所有制改革是国有企业改革的突破口。”

2017年党的十九大报告指出,“经济体制改革必须以完善产权制度和要素市场化配置为重点,实现产权有效激励、要素自由流动、价格反应灵活、竞争公平有序、企业优胜劣汰。要完善各类国有资产管理体制,改革国有资本授权经营体制。深化国有企业改革,发展混合所有制经济,培育具有全球竞争力的世界一流企业。”

改革措施

2015年,中共中央和国务院发布《指导意见》,国务院发布《关于国有企业发展混合所有制经济的意见》,明确了发展混合所有制经济的基本原则、主要途径,提出了国有企业发展混合所有制经济的主要任务和措施,形成了本轮国有企业混改的纲领性文件。

2016年6月国资委出台《企业国有资产交易监督管理办法》,明确要求国有企业增资扩股、产权转让应通过产权市场公开进行,且不得针对受让方资格设置有明确指向性或违反公平竞争的条件,为各类社会资本参与国有企业混改提供了公开、公平、公正的市场途径。

党的十八届三中全会后,国资委即启动中央企业混改试点工作。2014年7月国资委选择具有较好基础的中国建材和国药集团开展混改试点。之后,发改委和国资委共同开展混改试点工作,截至2017年底,确立了3批共50家试点企业。前两批共19家,目前已经引入各类投资者40多家,资本超过900多亿元。

2017年8月,中国联合网络通信股份有限公司发布了中国联通关于混合所有制改革有关情况的专项公告,以中国联通A股为平台,通过“发行新股+转让老股”等形式,向战略股东非公开发行不超过约90.37亿股股份,募集资金不超过约617.25亿元,用于优化4G网络、建设5G网络以及实现创新业务规模突破。2018年1月,中国联通公告董事会改选方案,8名非独立董事中4名来自BATJ四大民营互联网企业。

2017年6月,东航物流通过产权市场公开融资22.5亿元,吸引了德邦、普洛斯等行业龙头企业成为战略投资者,联想、绿地等民营资本成为财务投资者,同时引入核心员工持股形成利益共同体,为建立股权结构均衡、法人治理健全的现代企业制度夯实了基础。


总之,在30多年的发展中,混合所有制经济已经具备了一定的基础和规模。截止2017年底,中央企业各级子企业,包含98家中央企业集团公司,基本上完成了公司制改制。其中,超过三分之二的企业引进各类社会资本实现了混合所有制。根据中央企业产权登记数据,2013-2016年中央企业及各级子企业中混合所有制企业户数占比由65.7%提高至68.9%。初步统计,2017年中央企业新增混合所有制企业户数超过了700户,其中通过资本市场引入社会资本超过3386亿元。总体上看,中央企业在产权层面已与社会资本实现了较大范围的混合。(注:以上数据来源于2018年1月31日国资委副秘书长彭华岗在国资委混改通气会上的公开发言)


[1]国企改革四十周年系列(二) │ 图说国有企业制度变迁史

[2]国企改革四十周年系列(一)│ 国企改革为什么不能私有化?

[2]从中国联通看混合所有制改革到底“改什么”?

[3]中央企业兼并重组不仅是做大更是做强做优

[4]坚持“两个毫不动摇”  发展混合所有制经济

[5]周丽莎:为什么东北地区国有企业混合所有制改革提速?

[6]国有资本投资运营公司服务混改的探索与实践

[7]周丽莎:完善产权制度是混改的关键环



上一篇:国企改革四十周年系列(四) 为什么成立国有资产监督管理委员会?
下一篇:国企改革四十周年系列(二) 国有企业制度变迁史

鲁公网安备 37011202001408号