信息动态

您现在所在的位置:首页 > 信息动态

信息动态

中基协将更新私募产品备案须知!洪磊最新讲话透露了哪些信号?

发布时间 :2018-12-18 点击浏览: 2651 次

‍2018年12月12日,中基协会长洪磊在2018外滩金融·上海国际股权投资论坛上,进行了《完善过程信用管理为私募股权基金营造更好展业空间》的主题讲话,就当前私募行业发展趋势进行了分析,就私募基金发展过程中存在的问题进行了解读,并介绍了中基协接下来的监管方向,同时提及协会将更新产品备案须知,强化公平对待投资者和投资者利益保护要求。在这次主题讲话中,蕴含了丰富的监管信息,值得私募行业分析、研读。

以下就中基协会长洪磊的这次讲话进行解读,剖析其中蕴含的监管信息,以及未来的中基协监管方向。

解读一:私募基金资金来源渠道急需拓宽,加快推进长期资金投入私募领域

中基协会长洪磊的讲话中,明确指出了当前私募基金行业最突出问题是长期资金不足。并通过中美私募基金资金来源构成比例,直观的反应双方的差距。其中具体表现如下:

360截图20181218153650607.jpg


360截图20181218153717940.jpg


就当前私募行业长期资金不足的问题,洪磊会长指出,“将长期资金配置范围扩大到私募股权和创业投资基金,将真正实现长期资金与长期资产的匹配”,并在政策扶持方面,一方面通过养老金第三支柱试点,让保险产品先行先试,并给予税收政策优惠,并将在明年五月将公募产品纳入范围。另一方面,将证券投资基金引入到慈善基金的投资标的中,建立双方的长期合作关系。

【解读】

中国私募基金投资主体“散户化”的问题,一直困扰着中国私募基金行业的发展。个人投资者比例过高,导致投资群体的专业性、风险性等综合素质受到影响,同时不同于机构投资者,在私募产品出现延期等情况时,个人投资者心理往往受到较大波动,很难理性看待投资风险。包括资管新规中一直提及的“打破刚兑”,在实际推行中,往往受到巨大的阻力,尤其是“卖者尽责,买者自负”的风险意识,仍很难被个人投资者所接受。

因此,这次协会领导提及拓宽私募基金资金来源,引入长期资金,也为了解决当前中国私募投资主体“散户化”的问题。

但这一政策方向的落实,我们并不能盲目乐观,这其中有几个关键问题需要注意:

1.哪些私募基金产品可以引入长期资金(养老金、理财资金、慈善基金和保险资金)?

从监管口径上看,中基协更为鼓励将私募股权和创业投资基金引入到长期资金配置之中,股权投资一直是监管层非常亲睐的投资类型。同时私募证券类基金与慈善基金的合作,也将是未来的方向。但值得注意的是,讲话中并未提及私募其他类投资中引入长期资金,甚至其他类基金中固定收益类产品也未被提及。因此,涉及到债权投资的私募其他类基金,并不在协会引入长期资金的鼓励范围之内,其边缘化情况更为明显。

2.想要获得长期资金(养老金、理财资金、慈善基金和保险资金)的亲睐,需要达到哪些标准?

长期资金的投资要求,要远高于一般机构投资者。这点可以参照社保资金筛选的投资机构标准。从目前情况看,一般从几个角度考察,是否是协会会员单位、管理规模、管理团队、管理业绩、行业综合排名、过往投资历史等等。同时长期资金可能对私募管理机构又更高的业绩保障要求,对管理人未来管理设定标准,甚至会要求针对性的保障措施,以降低其投资风险,保障资金安全。

因此,这块大蛋糕最终能分到的,基本是行业内的头部机构,对于中小机构来说,能够获得投资的可能性不大。

3.长期资金进入,对于私募行业的潜在影响是什么?

截止十一月底,私募基金行业管理机构数量为24255家,但在两万家中管理规模在100亿以上的私募基金管理人仅200余家。也就意味着,能够获得长期资金投入的,可能仅在这两百家的范围内。

一旦大规模长期资金进入,行业头部机构规模会快速增长,行业垄断格局会进一步加强。对于中小机构来说,这将是残酷洗牌期的开始。同时,针对长期资金监管层还有对应优惠政策,更加提升了头部机构的竞争力,对于获得长期资金投入的私募机构,将甩开同类机构多个身位,未能获得资金投入的机构,在同类竞争中的劣势将越发明显。

因此,一旦长期资金大举进入私募领域,私募行业内部格局将发生巨大的变动,中小机构将面临更大的压力,而头部机构间的竞争也会因此加剧。

解读二:行业自律监管将进一步加强,三方面为自律建设重点

在本次洪磊会长的讲话中,格外强调了当前私募行业自律监管不足,并列举了中基协监管活动中发现的问题,具体如下:

同时就中基协自律监管的权力来源做了说明,并介绍了中基协监管活动取得的进展:“截至2018年10月末,协会累计注销1.4万家长期无展业意愿机构,将509家机构列入失联公示名单,将4350家未按时履行信息报送义务机构列入异常机构名录,公示128家不予登记申请机构,涉及律师事务所105家,相关律师225人。对68家机构、52名从业人员以及5家律师事务所采取自律管理措施。”

【解读】

从洪磊会长列举的私募管理人、私募产品存在的问题看,中基协对于当前私募行业的违规操作有着清晰的认识,包括最近两轮的私募自查活动,让中基协掌握了大量的一线操作信息。

因此可以预见的是,接下来中基协的自律监管将更加具有针对性,对于上文中提及的问题,各管理人一定要予以重视,存在这些问题的管理人,要及时纠正。在后续的监管活动中,中基协将进一步强化其自律组织的作用,尤其是《基金法》给予中基协的法律授权,让中基协在一定程度上享有行政主体的权力,也便于其后续的自律规则制定、自律处罚等活动的开展。

在第二部分的内容中,更为值得关注的是中基协未来自律建设的三大方面。

1.强化产品备案端监管,最新私募产品备案须知即将出台。

在方面一中,洪磊会长就未来产品备案监管,提出了五个重点:(1)明确股东真实性和股权架构稳定性要求,严禁股权代持,重点关注股权结构层级过多、循环出资、交叉持股以及为规避出资人相关规定而进行特殊股权设计等情形。(2)厘清管理人登记边界,强化集团类机构主体资格责任,明确已登记的私募基金管理人为设立某只合伙型基金,而出资或派遣员工专门设立的普通合伙人(GP),无需再作为私募基金管理人登记。(3)明确关联方要求,对关联方为投资类公司、关联方同业竞争等事项提出合理性审查。(4)落实《私募基金管理人内部控制指引》,加强高管及从业人员合规性、专业性要求,原则上除法定代表人外,其他高管不得兼职,相关从业人员应具备与岗位要求相适应的职业操守和专业胜任能力。(5)明确中止办理和不予登记的条件,定期公示不予登记的申请机构名称及不予登记原因,同时公示为该机构出具法律意见书的律师事务所及经办律师名单。

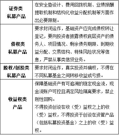
并就下一步产品备案须知的更新进行了披露,根据不同产品类别,其接下来备案要求如下:

【解读】

在这次领导讲话中,基本透漏出接下来中基协备案制度更新的方向。

首先,是针对私募证券类基金。当前备案标准进一步提高,尤其是在安全垫设计方面,要更多凸显对投资者利益的保护。结合目前的证券类基金备案情况,会发现相比于股权类基金,证券类基金的备案审核更为严格,在当前证券市场下行的大背景下,私募证券基金的运作尤其受到关注。因此,其中提及的几项内容,将会在近期逐步落地,未来证券类基金备案方面会遇到一定难题。

其次,是针对股权类基金。一方面要求真实投资,并进行确权,这点是针对股权类基金资金监管难问题所设计的。不同于证券类基金,股权类基金在资金从托管账户打出后,难以监管后续资金流动,因此存在一定虚假投资风险,鉴于此,协会提出真实投资并进行确权的要求另一方面,不同基金直接份额转让受到了限制,这点对于当前的私募份额转让交易市场有巨大的冲击与影响,包括很多平台在尝试私募基金份额的挂牌交易,这些尝试未来可能被视为违规行为。

最后,是针对其他类私募基金。其他类私募主要投向非标类债权资产,这类资产一直受到协会的严格监管,这次讲话中提及的封闭运作,基础资产转让登记、底层资产披露等要求,是进一步强化债权类投资产品的信息公开程度,最大限度保障投资者的知情权。同时严禁从事信贷业务,已被中基协多次提出,体现了对这类业务的强监管状态。

结合十一月其他类私募备案数据,在11月其他类私募仅备案12只产品,整体发展处于极度缩减状态。但这次特别指出收益权类产品,是否未来会放开这一类别产品备案,值得关注。根据讲话中要求,收益权产品,底层资产要存在稳定的现金流,项目现金账户要符合风险隔离要求,目前市面上收益权产品集中在写字楼宇、长租公寓租金收益权以及供应链收益权产品。但目前有传出,长租公寓收益权产品暂停备案的消息,因此,收益权产品是否会迎来发展期,仍存疑。

2.统一私募行业尽调行为标准,提升私募行业规范性与透明度。

在第二方面中,提及到中基协将针对不同类别的私募基金管理人、投资产品及其投资标的推出不同的尽职调查指引。其中将涵盖投资策略、投资流程、团队建设、合规风控能力、会计估值及法律行政、环境与社会影响等14项指标,同时就底层资产的尽调方面,将重点关注基础资产真实性、现金流预测科学性、回款保障机制等。这一指引的提出,目的在于让投资者更好的了解基金管理人,也是对管理人某种程度上的监管。

【解读】

对私募产品来说,尽职调查起到了非常重要的作用,其有助于管理人、投资者对项目的真实情况的了解,并能通过尽调发现项目中潜在的投资风险。对于中基协统一尽调标准来说,是希望通过这样的方式,督促管理人完善项目风险评估,细化项目尽调流程,充实尽调内容,确保真实、客观、准确的了解项目真实情况。同时针对于实践中存在的投资者不了解项目真实投向,不清楚底层资产真实情况的问题,中基协也希望通过尽调指引的方式,让投资者更深入的了解投资项目,进而做出合理的投资选择。

3.推进信息报告制度落实,完善市场化信用约束机制。

在第三方面中,洪磊会长提到了中基协将于今年底正式发布《私募股权投资基金管理人会员信用信息报告指引》。重点针对股权类机构的信用信息披露,其中关注要点有机构是否遵循法律、行政法规和自律规则、是否依法纳税;机构展业年限及其实际控制人变更情况、三年以上产品的平均运作周期及规模;私募机构是否得到专业机构投资者的认可、管理人项目发现和储备能力、项目运作能力和退出结果。

【解读】

信息报告制度主要针对于股权投资机构,其中重点考察管理人的合规性、稳定性和专业性。中基协出台此项制度,一方面为了更全面、深入了解股权机构的情况。另一方面,也是为了通过这样的方式,淘汰一部分不合规、稳定性差的管理机构,让行业内信用记录良好、内部治理稳健、历史业绩优秀的私募机构有机会脱颖而出,进而实现对股权投资机构的洗牌。

从大的方向上看,私募行业的洗牌期已经到来,中基协在其中扮演的角色越发重要。可预见的是,私募行业的强监管趋势不会暂停,未来只会逐步加强。从12月8日“史上最严版私募管理人登记须知”发布,到12月12日中基协领导发声,未来监管政策将为更为密集出台,私募行业合规化、专业化、稳定化之路将继续前进。

最后,对于私募行业的管理机构、从业者来说,我们能做就是,直面监管,改进自身。在这个强监管时代中,坚守下去,等待下一个黄金十年。


讲话全文:


《完善过程信用管理为私募股权基金营造更好展业空间》

洪磊

各位领导、各位来宾:

大家上午好!很高兴再次来到上海国际股权投资论坛。上海是中国经济的风向标,私募股权投资同样是中国经济的风向标。在改革开放40周年、基金业发展20周年之际,探讨私募股权基金发展新思路,打开行业发展新格局,无疑具有十分重要的意义。借此机会,我想就私募基金行业现状、问题与协会工作思路,谈一些看法,请大家批评指正。

私募基金登记备案以来,股权投资活力迸发,对实体经济资本形成起到重要作用,已成为创新资本形成的重要载体。

截至2018年3季度末,在中国证券投资基金业协会登记的私募基金管理人24255家,管理资产规模12.80万亿元。其中,私募证券投资基金管理人8922家,管理资产规模2.39万亿元;私募股权与创业投资基金管理人14561家,管理资产规模8.44万亿元。私募基金累计投资于境内未上市未挂牌企业股权、新三板企业股权和再融资项目数量达9.52万个,为实体经济形成股权资本金5.22万亿元;其中,投向境内未上市未挂牌企业股权项目规模达4.40万亿元。私募基金通过境内外上市退出金额2374.51亿元,通过整体收购退出金额368.36亿元。2018年前三个季度,私募基金投向境内未上市未挂牌企业股权的本金新增9656亿元,相当于同期新增社会融资规模的6.3%,为企业发展提供了宝贵的资本金。在投中小企业项目5.35万个,在投本金1.89万亿元;在投种子期与起步期项目3.80万个,在投本金1.84万亿元;互联网等计算机运用、机械制造等工业资本品、原材料、医药生物、医疗器械与服务等产业升级及新经济代表领域成为私募股权与创业投资基金布局重点,在投项目4.72万个,在投本金2.50万亿元,有力推动了供给侧结构性改革与创新增长。

4年来,私募基金尤其是私募股权投资基金持续快速增长,但短板始终存在,最突出的问题就是长期资金来源不足。在我国私募基金的资金来源中,高净值个人资金占比17.1%,机构资金占比82.9%;其中,工商企业资金占比达38.0%,各类资管计划资金占比34.1%,保险资金占比2.8%,养老金、社会公益基金、大学基金等长期资金占比仅有0.3%。形成鲜明对比的是,在美国公私募基金的资金来源中,有40%来自于养老金和社会捐赠资金。从成熟市场历史经验看,这些资金投向VC、PE是没有问题的,长期来看效果很好。以耶鲁大学捐赠基金为例,该基金一直以来重仓配置绝对收益类资产、创投和杠杆收购。截至2017年6月底,耶鲁大学捐赠基金资产总额为272亿美元,上述三类资产配置占比分别为25.1%、17.1%和14.2%;其中,创投类资产10年期回报率达14.0%,20年期高达25.5%,资产配置效果显著。

就我国而言,养老金、理财资金和保险资金是未来相当长时期内最主要的长期资金来源。养老金、保险资金本身就有长期资产配置需求,而理财资金中的相当一部分属于居民中长期可投资资产或养老储蓄,经过向配置型产品转型也将成为真正的长期资金来源。养老金主要依据生命周期进行资产配置,代表性做法是配置于公私募基金。一般来说,年轻时多配置权益类基金产品,随着年龄增长,不断降低权益类基金产品占比。典型做法是,在30岁时权益类基金配置30%,其他配置于固定收益类基金产品,年龄每增长5岁,权益类基金配置比例降低5个百分点,到60岁退休时全部是流动性很好的固定收益类基金产品。固定收益类产品比例越高,养老产品净值波动越小,资产越安全。权益类基金净值波动大,但它是提高收益率的主要因素。按照上述原则设计的“济安金信-腾讯财经中国企业年金指数”使用三星级公募基金的历史真实收益率,模拟5种不同风险偏好下企业年金的业绩表现,结果显示,自基期2011年5月1日至2018年11月28日,保守、防御、平衡、积极、激进型指数的平均年化收益率分别为6.35%,6.20%,6.04%,5.82%和5.59%,5个分指数的业绩表现均显著优于3年期定期存款利率和短期理财产品平均收益率。

我们相信,如果将长期资金配置范围扩大到私募股权和创业投资基金,将真正实现长期资金与长期资产的匹配,既能从根本上改善实体经济长期资本金来源,同时也能让老百姓真正获得与我国经济底色、经济发展潜力相一致的长期回报。

今年有两个重要的政策突破,一是养老金第三支柱试点,保险产品先行先试,税收优惠政策提供重要支持,明年5月份将把公募基金产品纳入,政策协调效应得到充分体现。二是慈善基金把证券投资基金纳入投资标的,开启长期资金规范运作新篇章。我们期待在更多的制度设计能够充分认可私募基金的价值功能,让私募基金在长期资本形成过程中发挥更大的作用。

私募基金另一个突出的问题就是行业自律不足。

一段时间以来,协会在登记备案中发现:

部分机构股权架构复杂,存在交叉持股、多层嵌套,增加资金运转层次和融资成本,或出于规模扩张和内部管理需要,登记多家同类私募基金管理人,导致资源浪费,“僧多粥少”;

部分机构虚假出资或抽逃资本,夸大自身资本实力,扰乱展业秩序;

部分机构试图以股权代持方式完成登记,规避重大关联交易披露,导致无法对其实际控制人及最终责任人进行追溯,无法有效防范利益冲突和利益输送;

部分机构关联方从事冲突业务,且缺少日常监管,埋下风险隐患。

部分产品募集未完成就申请备案,备案后利用协会信用背书扩大募集规模;

部分产品虚设投资单元,分散募集、集中运作,变相开展“资金池”业务;

部分产品投向单一债权资产、无法确权资产,甚至任意创设收益权资产,不能有效维护基金财产安全。 

所有这些行为都与信义义务不容,既不符合专业本质,也增加了金融风险和融资成本。

行业自律既是发展的内在需要,也是《基金法》的基本要求。全国人大官网发布的《基金法》释义第十条指出,“对证券投资基金业的规制主要有两种手段:一是行政监管;二是行业自律。无论是行政监管,还是行业自律,其共同目标都是确保国家证券投资基金法律法规的实施,维护证券市场秩序,保护投资者合法权益,促进证券投资基金规范发展。”释义指出,行政监管与行业自律性质不同,一个属于行政行为,一个属于自律行为;行政行为的依据是法律、行政法规,自律行为的依据除了法律、行政法规外,还包括自律组织的章程、业务规则、行业纪律等。

实践中,在《基金法》精神和行政监管指导下,基金业协会不断强化主动自律、行为自律、过程自律,推动市场化信用博弈和信用约束,积极发挥业务规则和行为规范的具体矫正作用,与行政监管、司法惩戒共同构筑了相互协调、相互补充的行业治理格局。截至2018年10月末,协会累计注销1.4万家长期无展业意愿机构,将509家机构列入失联公示名单,将4350家未按时履行信息报送义务机构列入异常机构名录,公示128家不予登记申请机构,涉及律师事务所105家,相关律师225人。对68家机构、52名从业人员以及5家律师事务所采取自律管理措施。

针对新趋势、新问题,基金业协会将进一步加强过程信用与行为管理,推动三方面过程自律建设。

一是进一步完善登记备案须知,优化登记备案流程,为市场合理展业提供清晰标准。

明确股东真实性和股权架构稳定性要求,严禁股权代持,重点关注股权结构层级过多、循环出资、交叉持股以及为规避出资人相关规定而进行特殊股权设计等情形。

厘清管理人登记边界,强化集团类机构主体资格责任,明确已登记的私募基金管理人为设立某只合伙型基金,而出资或派遣员工专门设立的普通合伙人(GP),无需再作为私募基金管理人登记。

明确关联方要求,对关联方为投资类公司、关联方同业竞争等事项提出合理性审查。

落实《私募基金管理人内部控制指引》,加强高管及从业人员合规性、专业性要求,原则上除法定代表人外,其他高管不得兼职,相关从业人员应具备与岗位要求相适应的职业操守和专业胜任能力。

明确中止办理和不予登记的条件,定期公示不予登记的申请机构名称及不予登记原因,同时公示为该机构出具法律意见书的律师事务所及经办律师名单。

下一步,协会将更新产品备案须知,强化公平对待投资者和投资者利益保护要求。

对证券类产品,在安全垫设计、费用回拨机制、业绩报酬提取机制和结构化收益分配机制等方面作出必要限制;

对债权类产品,要求封闭运作,基础资产应完成债权转让登记,要向投资者披露债权底层资产的债务人、项目情况、剩余债务期限、到期收益分配、交易结构、特殊风险状况等信息,严禁从事类信贷业务;对股权/创投类产品,要求封闭运作,真实投资并确权,不得在不同私募基金之间转移收益或亏损;

对收(受)益权类产品,要保障基础资产有可追溯的稳定现金流,现金流账户可控且满足风险隔离要求,禁止刚性回购;

基础资产只能证券化一次,不得多次证券化;

不得投资创设在收(受)益权之上的收(受)益权,不得投资于创设在资管产品(包括私募投资基金)之上的收(受)益权。

二是推动建立行业尽调行为标准,强化展业过程的规范性和透明度。协会将针对不同类别的私募基金管理人、投资产品及其投资标的推出不同的尽职调查指引。

在对私募股权和创业投资基金管理人的尽职调查方面,指引将涵盖投资策略、投资流程、团队建设、合规风控能力、会计估值及法律行政、环境与社会影响等14项指标,按必要和个性化提供参考模板,方便专业投资者更加全面地了解基金管理人,帮助其基于市场化信用作出合理决策。在对基金底层资产的尽职调查方面,指引将重点关注基础资产真实性、现金流预测科学性、回款保障机制等,帮助基金管理人更好地管理投资组合风险。

三是全面实施信用信息报告制度,推动市场化信用约束机制。今年底,协会将正式发布《私募股权投资基金管理人会员信用信息报告指引》。股权类机构信用信息报告将重点考察私募股权投资基金管理人的合规性、稳定度和专业度。

其中,合规性主要考察机构是否遵循法律、行政法规和自律规则、是否依法纳税,合规是机构的底线,也是生命线;

稳定度主要考察机构展业年限及其实际控制人变更情况、三年以上产品的平均运作周期及规模,稳定度是股东、管理层和员工共同作用的结果,是企业文化的体现。

专业度主要考察私募机构是否得到专业机构投资者的认可、管理人项目发现和储备能力、项目运作能力和退出结果,是机构管理能力的体现。

我们希望,该制度能够为行业提供信用推荐和信用验证服务,帮助相关金融机构建立私募机构“白名单”,让信用记录良好、内部治理稳健、历史业绩优秀的私募机构有机会脱颖而出,获得更低展业成本、更大展业空间。

12月8日,协会已经正式发布新版机构登记须知,强化机构展业真实性、专业性和股权稳定性要求,有助于遏制私募机构的非理性繁荣,缓解“募资难”问题。上海科创板的推出,将极大地缓解私募股权基金的“退出难”问题。基金业协会将全力支持科创板落地,配合相关部门做好服务工作。从私募股权基金自身来说,作为中小、民营、创新型企业最重要的股权融资渠道,私募股权基金一定要坚持本质本源,回归发展初心,在恪守信义义务的同时不断提升投资能力,为推动实体经济创新发展作出更大贡献。

文章来源:大连市基金业协会

上一篇:中国联通与北方信托:国企混改的逻辑
下一篇:“野蛮人入侵”、政府干预与双层股权结构 ——基于万科股权之争的案例研究

鲁公网安备 37011202001408号